Event-based computing is transforming AI processing, delivering smarter, faster, and hyper-efficient solutions across industries like IoT, healthcare, and automotive.
Event-based computing is transforming AI processing, delivering smarter, faster, and hyper-efficient solutions across industries like IoT, healthcare, and automotive.
Enhance stamping processes with faster, more accurate simulations that reduce costs, improve part quality, and meet the needs of various stakeholders using ESI's innovative software tools.
This article explores a vital power-saving technique in digital design, covering core concepts, implementations, and the differences between fine-grained, coarse-grained, and software-controlled methods. Learn why clock gating is crucial for energy efficiency, its applications in diverse systems.
Designing efficient data center cooling systems requires a deep understanding of thermodynamics, energy metrics, airflow management, and emerging liquid cooling technologies. This article explains these concepts and provides practical guidance on implementing sustainable cooling solutions
This article presents a comprehensive technical analysis of CPLD vs FPGA, focusing on their architectural distinctions, performance metrics, design flows, and implementation methodologies.
CUDA Cores and Tensor Cores are specialized units within NVIDIA GPUs; the former are designed for a wide range of general GPU tasks, while the latter are specifically optimized to accelerate AI and deep learning through efficient matrix operations.
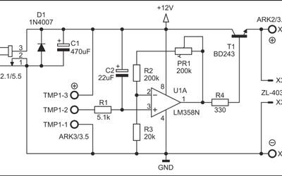
Discover the critical role of in-circuit testing in modern engineering, exploring its foundational principles, technological advancements, and real-world applications.
Measured in milliseconds, the response time to a tap on a smartphone’s screen might not be a “show stopping” issue, but a delay between an action and its reaction in the mobile gaming industry can make an important difference.
To help generative AI models create durable, real-world accessories and decor, the PhysiOpt system runs physics simulations and makes subtle tweaks to its 3D blueprints.
Fabricated as a single chip, the new implant is orders of magnitude faster and smaller than today's state-of-the-art brain-computer interfaces, offering an opportunity for more efficacious treatment of a number of neurological conditions.
In this episode, we explore MIT's new system that turns spoken ideas into physical assemblies by linking speech-to-text, text-to-CAD, CAD-to-assembly, and robotic fabrication - pointing to a future where making hardware could be as easy as prompting an AI with your voice.
Event-based computing is transforming AI processing, delivering smarter, faster, and hyper-efficient solutions across industries like IoT, healthcare, and automotive.
Enhance stamping processes with faster, more accurate simulations that reduce costs, improve part quality, and meet the needs of various stakeholders using ESI's innovative software tools.
This article explores a vital power-saving technique in digital design, covering core concepts, implementations, and the differences between fine-grained, coarse-grained, and software-controlled methods. Learn why clock gating is crucial for energy efficiency, its applications in diverse systems.
Researchers began to explore metasurfaces — materials whose geometry gives them special properties. Instead of bending light inside a piece of glass or plastic, like a conventional lens, a metasurface diffracts light around tiny objects, like light spreading out as it passes through a slit.
In the following interview, Luigi Ghezzi, Technical Marketing Engineer at Hamamatsu, offers a detailed look into the establishment of their innovation awards and the company's aspirations, objectives, and future plans for this significant industry honor.
Power Management ICs are the silent architects of energy efficiency. Discover how these specialized integrated circuits optimize power delivery in everything from smartphones to electric vehicles!
The Photonics Innovation Awards 2025 invites a diverse group of participants ranging from nimble startups and original equipment manufacturers (OEMs) to established industry leaders.
New research uses AI to improve training of sensorimotor skills in human subjects, with potential applications ranging from performing surgery to perfecting tennis serves.
Researchers at the Technical University of Munich (TUM) have developed a simulation tool to create detailed models of everything from traffic junctions to entire cities, in order to answer various mobility questions.