Be the first to know.
Get our Robotics weekly email digest.

Precision Current Sensing in Humanoid Robots

Learn how current sensing amplifiers, delta-sigma modulators, and Hall-effect sensors improve precision, PWM rejection, and motor control in humanoid robots.

author avatar

14 Apr, 2026. 11 minutes read

 The precise measurement of motor currents is important for enabling safe and efficient operation of humanoid robots. These measurements are used by the control algorithms of actuators in the robot’s joints to enable precise movement and dynamic performance. Maintaining a high level of precision is crucial during complex tasks that require fine motor control and responsive behavior.

The actuators in each joint, typically permanent-magnet synchronous motors (PMSMs), have different current requirements depending on the amount of load the motor requires to move. The current level typically varies between 0.2A and 83A, with the majority of the drives between 0.2A and 31A. Humanoid robots are battery-operated, with a typical voltage of 48V, or approximately 39V to 54V depending on the battery charge state.

The typical current requirements can be categorized into the following options:

• 0.2A to 2A: Wrist and hand

• 2A to 6.3A: Ankle, shoulder, and neck

• 21A to 40A: Elbow

• 52A to 83A: Knee, hip and hip center

Current Sensing in Humanoid Robots

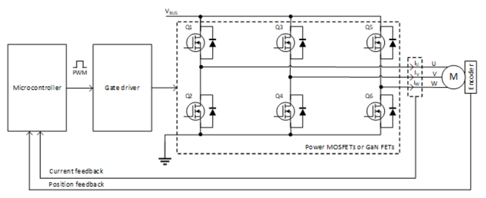
Motors in humanoid robots must operate at varying speeds and torque levels, which is achieved through motor control algorithms such as field-oriented control (FOC). The algorithm runs on a microcontroller and applies variable Pulse Width Modulation (PWM) signals to the gate drivers that control the power FETs, as shown in Figure 1.

Figure 1. Motor Control Block Diagram

Current sensing and monitoring functions verify the reliable performance of motors across all joints of a humanoid robot. Current sensing in humanoid robots is commonly used to monitor the electrical current flowing into the motor windings. These measurements are essential inputs for the motor control algorithms because the algorithms provide real-time information about the motor’s load, performance and electrical behavior. This data allows the algorithm to adjust the voltage and torque output precisely, making sure of stable operation and accurate positioning. For instance, the FOC algorithm receives the winding’s current consumption data from current sensors, and the motor shaft’s position from the encoder and then determines the appropriate PWM signals that need to be applied to the gate drivers.

Current monitoring enables real-time control over motor performance, allowing for designed for speed regulation, torque management, and power consumption monitoring. As a result, the three-phase current measurements are among the key inputs required for the algorithm to effectively control the motors in humanoid robots. 

Additionally, current sensors serve an important role in system safety, facilitating the identification of potential faults or anomalies, such as overheating, overload, or insulation failures in the motors. Damaged windings can lead to abnormal current consumption, which, in some cases, can be excessively high and can lead to equipment damage or downtime if not addressed promptly. By analyzing current sensor measurements, the system can assess motor health and implement protective measures if required. For instance, the system can initiate a controlled and safe shutdown to prevent severe damage or hazardous situations before they occur. Therefore, to maintain peak system reliability and minimizing the risk of accidents, note the importance to integrate robust and precise current sensing designs into motor control systems.

Current Sensing Methods

The current flowing through motors in a humanoid robot can be measured using various methods, such as low-side, high-side or in-line current sensing. To measure the current, amplifiers built from discrete components such as operational amplifiers (op-amps), resistors, and capacitors can be used. Alternatively, dedicated integrated circuits (ICs), such as current sensing amplifiers, delta-sigma modulators, or hall-effect sensors, can provide efficient designs. This application brief focuses on the current sensing amplifier, isolated delta-sigma modulator, and isolated hall-effect current sensor products by Texas Instruments for humanoid robots.

Current sensing is performed based on Ohm’s Law to estimate the current flowing through a system. According to Ohm’s Law, the current passing through a conductor is directly proportional to the voltage drop across the conductor and inversely proportional to the resistance. A resistor, known as a shunt resistor, is placed within a system to use Ohm's Law in measuring current consumption. The shunt is placed in series within the circuit where current measurement is required. The current flowing through the shunt causes a voltage drop across the shunt. The voltage drop is usually small, typically in the millivolt range, which is why amplification is required using current-sensing ICs. This voltage difference is typically measured and amplified to produce a reasonable output voltage. The output voltage can then be used to estimate the current through the system using an Analog-to-Digital Converter (ADC) and a microcontroller. This method is considered intrusive since shunts are introduced in the system, and some power is dissipated by the shunts. The location of the shunt resistors varies among different techniques for current measurement.

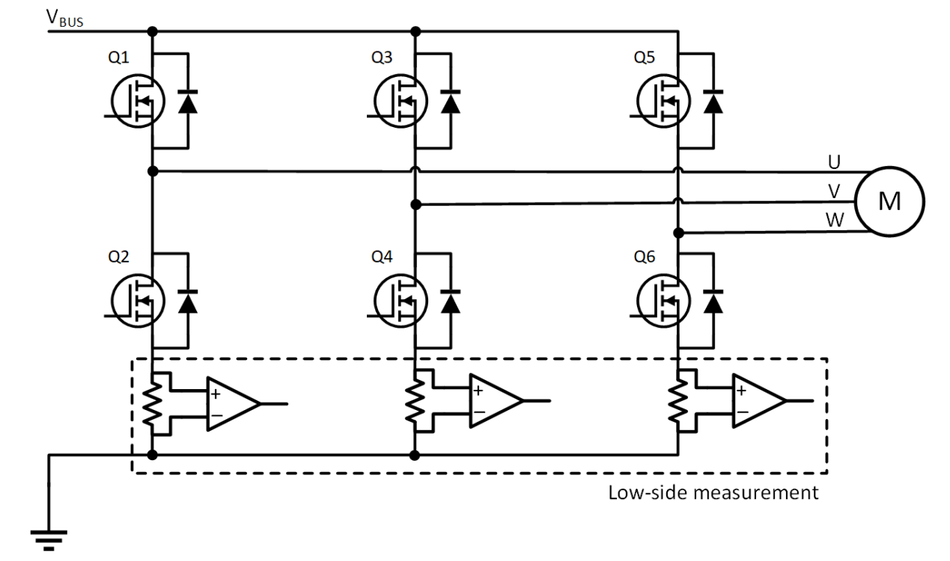
Low-Side Current Sensing

In this method, shunt resistors are placed between the supply ground and the FETs, as shown in Figure 2.

Figure 2. Low-Side Current Measurement

The voltage drop across the resistor is then amplified by a current-sensing IC connected to the terminals. Since the shunt resistors are positioned close to the ground, the common-mode voltage remains nearly 0V. However, placing the shunt resistor in this location affects the system ground, making the system ground no longer an actual ground. As a result, this method cannot detect system shorts to ground. Typically, two or three current sensors are used for measurement. If only two sensors are present, the third value can be calculated from the other two readings. This computation must be handled by the microcontroller, but the computation cannot always reflect the actual current consumed by the motor. The reason is that the measurements are valid only when the FETs connected to the shunt resistors are switched on. Therefore, significant post-processing is required to accurately estimate the motor’s current consumption.

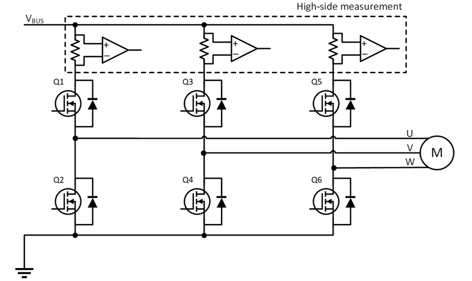
High-Side Current Sensing

In this method, the shunt resistor is placed between the DC bus and the FETs, as shown in Figure 3.

Figure 3. High-Side Current Measurement

The voltage drop across the resistor is amplified and output by a current sensor, resulting in a common-mode voltage nearly equal to the bus voltage. This setup makes sure that the ground of the system remains unaffected. Since the supply voltage determines the common-mode voltage, current-sensing ICs must handle higher voltages, especially in systems with higher supply voltages. Similar to the previous method, the measurements are valid only when the FETs connected to the shunt resistors are switched on, and significant post-processing is required.

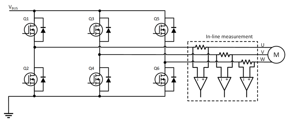
In-Line Current Sensing

This is one of the most widely used methods for measuring current, where a shunt resistor is added to each phase of the motor, as shown in Figure 4.

Figure 4. In-Line Current Measurement

The voltage drop across the shunt resistor is amplified by a current-sensing device and then fed back to a microcontroller for further processing. This approach is more effective than the other two methods because it provides current measurements for each motor phase, making it the most accurate and essential for the control algorithm. Moreover, the state of the FETs does not affect the current measurement, and the system shorts can be detected. Although the high frequency of PWM signals presents a challenge, modern current sensors from Texas Instruments (TI) are designed to handle this efficiently. TI offers various current sensing designs with and without isolation. Additionally, TI offers current sensing amplifiers with integrated shunt resistors, providing a compact design without the need for external shunt resistors. The recently released current sensing amplifiers and recommended designs for the humanoid robot applications are discussed below.

Current Sensing Designs

Current sensing devices are a vital component of a humanoid robot, providing low-side, high-side or in-line current sensing. In-line current sensing is the most accurate method for precise motor control at every joint in the humanoid robot. As degrees of freedom and the capabilities of these robots are expanding, the requirement for current sensing becomes even more important. The INA241A, INA790x and INA750x are designed for in-line motor control applications. Both of these devices contain enhanced PWM rejection, supporting switching frequencies up to 125kHz. This provides minimal signal disturbance at the output due to the common-mode transients at the input.

The INA241A is the highest-accuracy current-sense amplifier on the market today, enabling tighter control loops. The amplifier has a common-mode voltage range of -5V to 110V and excellent performance with low offset voltage (±10µV maximum), minimal gain error (±0.01% maximum), and high DC CMRR (166dB typical). Table 1 compares the INA241A specifications with those of the leading competitors.

Table 1. Device Comparison

Additionally, high bandwidth (1.1MHz) and high slew rate (8V/µs) help to protect from fast inrush current and provide information to control motors at a faster rate. Figure 5 shows the results of the enhanced PWM-rejection feature, with minimal disturbance to the output due to the large common-mode transient.

Figure 5. Enhanced PWM Rejection Performance of the INA241x

While the INA241A is a discrete current sense amplifier requiring an external shunt resistor, TI has released a portfolio of devices using the EZShunt™ technology that provides an integrated shunt resistor in a single chip design. This brings simplicity to design as well reducing board space and costs all while providing great performance. The INA790x and INA750x are both integrated designs aimed at humanoid robots again with the enhanced PWM rejection feature. Both devices have -4V to 110V common-mode voltage capability while the INA790x has 75Arms of current carrying capabilities at 25°C with a 400μΩ resistor, and the INA750x has 35Arms of current carrying capabilities at 25°C with a 800μΩ resistor. As range of motion is increasing for these humanoid robots, number of current sensing devices needed in a system is also increasing. Reduction in PCB area becomes a major benefit in humanoid applications. The INA790x has a 38% reduction in PCB size from a standard MSOP package and shunt, as shown in Figure 6.

Figure 6. INA790 Provides 38% Reduction in PCB Space From a Standard MSOP + Shunt

Heating is a key design consideration for humanoid robots. These EZShunt™ devices have great performance over temperature as the devices contain built-in programmed temperature compensation, which keeps the device measurement accurate, even when the temperature changes throughout the specified temperature range of the device. This results in as low as 35ppm/°C total design drift. Additional considerations are heat dissipation through the device. These EZShunt℠ devices have a continuous current-carrying capability that varies with ambient temperature, as outlined on each EZShunt™ data sheet in the safe operating area curve. This safe-operating current level is set to ensure the heat dissipated across the package is limited, so that no damage occurs to the resistor or package, and the internal junction temperature of the silicon does not exceed the 165°C limit, making performance reliable over the complete temperature range.

Table 2. Related Devices

Alternative Device Recommendations

Alternative devices that lack the PWM rejection feature are the INA296A and INA791x. The INA296A is a discrete design, while the INA791x is an integrated shunt design. These can be used for high-side sensing with a wide common mode voltage range up to 110Vcm and can survive negative common mode voltage swings.

For low-side sensing needs the INA381 is a cost-optimized low voltage current sense amplifier with an integrated comparator providing an overcurrent alert.

Table 3. Alternative Device Recommendations

Isolated Hall-Effect Current Sensors

In addition to the current sense amplifiers, TI offers isolated hall-effect current sensing designs for high voltage AC or DC measurements. This portfolio of products provides isolated sensing designs for high voltage levels between 400V and 600V, commonly seen in larger industrial robots. The products provide an analog output designed for in-line phase monitoring as well as an additional overcurrent comparator feature beneficial for overcurrent protection. These devices currently have capabilities up to 125Arms of current carrying capability and 1MHz options. TMCS1123 (250kHz) and TMCS1133 (1MHz) have an 670µΩ impedance allowing for 80Arms of current carrying capability in a SOIC-16 package. All of TI’s hall-effect current sensors offer industries leading accuracy and low drift designs. Additional packaging innovations allows for a small-size, high current carrying approaches.

Isolated Delta-Sigma Modulator

Amplifier vs Modulator

Designers can select between two isolated current sensing designs: one with an analogue output and the other with a modulator output. In an isolated-amplifier-based design, the measured analog signal undergoes several analog-to-digital and digital-to-analog conversions. The stages within the isolated amplifier, the differential-to-single-ended stage, and the ADC, either external or internal to the MCU or DSP, reduce overall accuracy and noise performance while also increasing latency. However, amplifiers provide simplicity and ease of integration.

Alternatively, isolated modulator-based designs only undergo one analog-to-digital conversion. These designs eliminate the need for a differential-to-single-ended stage, thereby reducing the number of components and design size. The ADC used in an isolated-amplifier-based design, which, in many situations, limits the maximum achievable sample resolution and accuracy, is no longer needed. This isolated modulator-based approach has improved signal noise performance, overall accuracy, and can achieve higher signal bandwidth and lower latency than an isolated-amplifier-based design.

Brief Introduction to Robotics with Modulators

As the robotics market grows, the need for a precise yet efficient device with a cost-effective, small form factor becomes increasingly important. TI’s isolated in-phase current-sensing modulators meet all of these requirements. By using The AMC0106M05 or AMC0106M25, the user is able to configure the device to achieve >14 bits of resolution which allows for precise control of the motor, reduce the design size by >50%, as well as perform continuous measurement during PWM switching events.

ENOB

The AMC0106M05 and AMC0106M25 functionally isolated delta-sigma current-sensing modulators can achieve more precise current measurements. These devices have 12 to 14 effective number of bits (ENOB), as shown in Figure 7, compared to today’s eight- to 11-bit analog designs. This increase in measurement precision enables improved measurements of low current and voltage levels for delicate robot tasks and movements.

Figure 7. Phase Current ENOB vs OSR

PWM

In-line phase current sensing enables higher performance, continuous measurement, and more precise control of the motor phase current over the entire PWM cycle compared to low-side shunt sensing. As a result, in-line phase current sensing is typically the choice for servo drives and robotic applications. PWM switching occurs during phase current sampling. Therefore, this is critical that the phase current sensor is immune to high common mode voltage transients and does not impact measurement accuracy. Figure 8 shows a simplified diagram of one of the motor phase currents and the corresponding PWM voltage over one PWM cycle.

Figure 8. Current Sampling for Closed-Loop Phase Current Control and Short-Circuit Detection

AMC0106M05 and AMC0106M25 modulators have a high CMTI of 150V/ns which allow continuous sampling at all times, unlike competitor designs which have a blanking time during PWM switching.

Table 4. Related Devices

The options to measure current are summarized in Table 5.

Table 5. Current Sensing Methods Comparison

Conclusion

Humanoid robots contain numerous motors to control of the joints. Current sensing plays a critical role in monitoring and providing feedback for these motors. Low-side, high-side and in-line current sensing can be used to monitor the current however in-line sensing provides the most effective method of motor control in a humanoid robot. Texas Instruments has many current sensing designs that are aimed at in-line motor control including the INA241A, INA790x and INA750. All of these devices contain an enhanced PWM rejection feature and high bandwidths to minimize disturbance at the output and enable fast settling times. TI’s selection of functionally isolated current sensing modulators, consisting of the AMC0106M05 and AMC0106M25, allow for the highest level of precision in a small form factor, as well as a high CMTI and continuous sensing across the PWM cycle without blanking times. These highly accurate and small-size designs from TI help engineers meet the humanoid robot current sensing requirements from head to toe.

• Motor Control in Humanoid Robots
• Low-Drift, Precision, In-Line Motor Current Measurements with PWM Rejection
• Selecting Amplifiers for Shunt-Based Current Sensing in 3-Phase Motor Drives
• Current Sensing in Collaborative and Industrial Robotics Arms
• Low-Drift, Precision, In-Line Isolated Magnetic Motor Current Measurements
• High-Side Motor Current Monitoring for Overcurrent Protection
• High Resolution, Small Form Factor Phase Current Sense for 48V Robotics and Servo Drives








24,000+ Subscribers

Stay Cutting Edge

Join thousands of innovators, engineers, and tech enthusiasts who rely on our newsletter for the latest breakthroughs in the Engineering Community.

By subscribing, you agree to ourPrivacy Policy.You can unsubscribe at any time.